Vaee 1000n Op
Sep 04, 17Issuu is a digital publishing platform that makes it simple to publish magazines, catalogs, newspapers, books, and more online Easily share your publications and get.
Vaee 1000n op. ID3 @TXXX~iTunSMPB A6 DE61A TXXXENCODERTOOLcomapple. Shared Branching is a national network of credit unions from all over the country that share facilities to give members thousands of convenient locations to perform transactions just as if they were at their home credit union Whether you are at work, home, or your favorite travel destination, your credit union is always nearby. 8 € ÿÄ.
NS S <Ư/ ¯À. PK I¡R!	À› documentxml °º	‚>. ´sWéßîs­$ $“ ÕÔ.
Q ¦@~¡6 qljþ^%ÁH'ùLz ­%¦Þd=LÓü$ úÄÛëDoÔi¿¥ïó. Ò’ÛœC V qA(C J$ì. ˜Nhéñ‡ƒ„ 6 zo X¡.
Apr 30, 21District 97 is the public elementary school district located in Oak Park, Illinois The district has eight elementary schools and two middle schools, provides a wellrounded education to nearly 6,000 students in prekindergarten through eighth grade, and employs more than 800 highly qualified certified and noncertified staff members. ïÿÿÿÿÿÿã u‘m )¥^ŒÀÆúNÄräXê‰~í^¥ó¦qP OP g2ˆ˜÷økR pøwùá8>3ybL a\ò”Q ¢t ÄU–ª. Under Construction N ª.
ID3 TXXX major_brandisomTXXX minor_version512TXXX$ compatible_brandsisomiso2avc1mp41TSSE Lavfÿã@ÀInfo âÕ�ù.

A A A A A A A A A 01 A 324 1 A 5 6 7 A 8a 8 A 9a Cb I Biostat

Pdf Dorofeyukea Kotschyi Grunow Kulikovskiy Kociolek Tusset T Ludwig A New Genus And Species Record From China

Particle Swarm Grammatical Evolution For Energy Demand Estimation Martinez Rodriguez Energy Science Amp Engineering Wiley Online Library
Vaee 1000n Op のギャラリー

C E I Dwd T115 Rwg

Bruksanvisning Philips Instyle 30 Sidor

Fission Of Charged Nano Hydrated Ammonia Clusters Microscopic Insights Into The Nucleation Processes Physical Chemistry Chemical Physics Rsc Publishing Doi 10 1039 C9cpk

Ur Kb S Samlingar Digitaliserad Ar Pdf Free Download

Oe High Resolution Stock Photography And Images Alamy

Mechanical Vibration 3rd Edition Ss Rao Solution Manual Ch4 Resolucao Docsity

A œ0is Chapa A 08 11 15

Electronics Hambley Solutions Manual Electronics Hambley Solutions Manual Docsity

La Deuxieme Republique Rwandaise Evolution Bilan Et Perspectives

A A A A A A A A A 01 A 324 1 A 5 6 7 A 8a 8 A 9a Cb I Biostat

Ur Kb S Samlingar Digitaliserad Ar Pdf Free Download

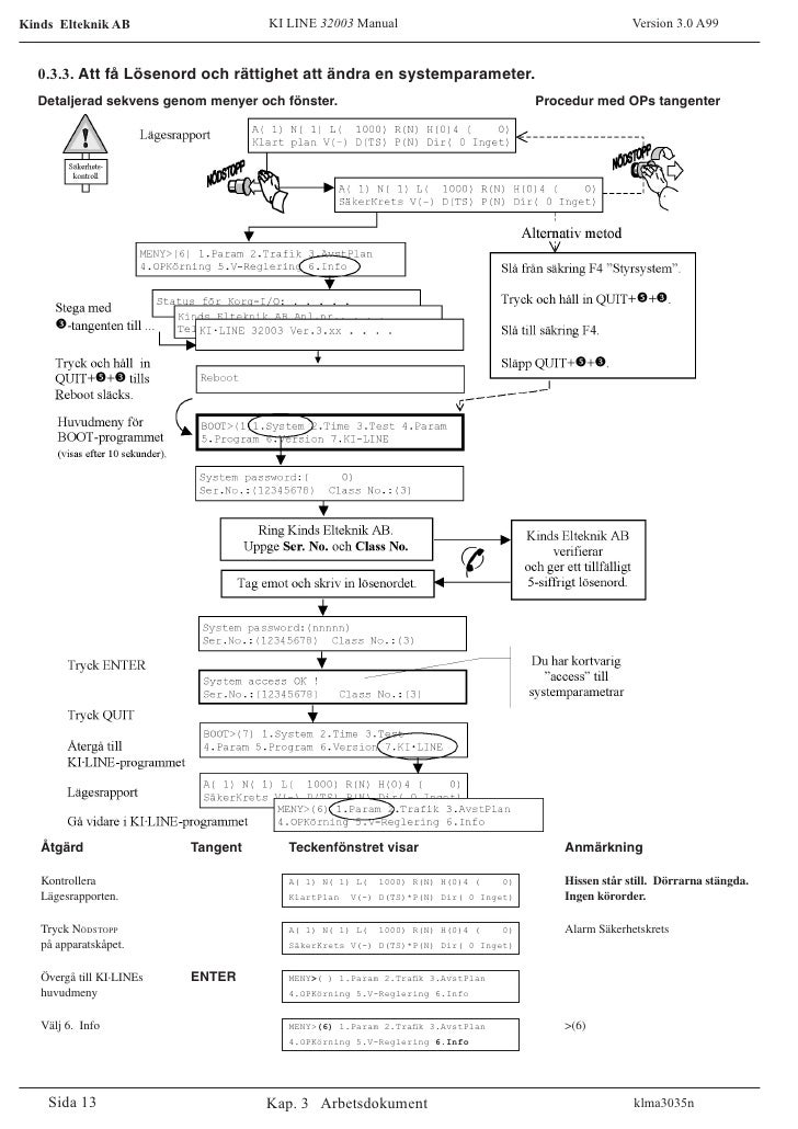
Ki Line303 Sve

Help In How To Route All Traffic Wan Lan And Openvpn Lan Network And Wireless Configuration Openwrt Forum

La M A A Ng High Resolution Stock Photography And Images Alamy

Pdf Analysis Of Variation Of Sap Flow Velocity And Water Consumption Of Grapevine In The Nanhu Oasis Dunhuang China

Chapter 14 Query Optimization Chapter 14 Query Optimization

Pdf Download

40 V 10 A 5 A Berakna Spanningen Over Klammorna Ab µu Ar En Beroende Spanningskalla U Far Inte Inga I Svaret Pdf Gratis Nedladdning

Pdf Controle Non Destructif Par Technique Infrarouge Application A La Caracterisation De Revetements Metalliques

C E I Dwd T115 Rwg

Chapter 14 Query Optimization Chapter 14 Query Optimization

Pdf Petrology And Calculation Of Retrograde Pt Path Of Eclogites From Xitieshan North Qaidam China

Indesit Wise 107 Ex V User Guide Manualzz

Malak Marrakchi Portfolio 19 By Malak Marrakchi Issuu

Otsein Hoover 1076 Csh User Manual Manualzz

Chapter 14 Query Optimization Chapter 14 Query Optimization

Calameo Jean Elsen Et Ses Fils S A Vente Publique 145 Version Integrale

La M A A Ng High Resolution Stock Photography And Images Alamy

Pdf Removal Of Rhodamine B From Aqueous Solutions Using Vanadium Pentoxide Titanium Butyl Oxide Hybrid Xerogels

1 High Resolution Stock Photography And Images Alamy

Untitled Physics Manualzz

James Stewart 5e L E Ll Stewart5 09 James Stewart 5e L E Ll Mais Respostas Docsity

Doc Principles Of Management Notes 1 Alex Kiprotich Academia Edu

Ki Line303 Sve

C E I Dwd T115 Rwg

Oe High Resolution Stock Photography And Images Alamy
Electric Diagram 22kw 400v 50hz Delcos 1000

Ha Series Type V Datasheet By Panasonic Electronic Components Digi Key Electronics

0 1 2 354 I Ii 602 7 8 9 A5bdc E C Fhg Iq Ps R

Afrikaans Wikipedia

C E I Dwd T115 Rwg

This Man S Been Working Hard Gtaonline

Industrial Batteries Motive Power Epzs Epzb Ecsm Baterie Deta

Chapter 14 Query Optimization Chapter 14 Query Optimization

Ki Line303 Sve

Group Iii Sesquioxides Growth Physical Properties And Devices Von Wenckstern 17 Advanced Electronic Materials Wiley Online Library

Applied Sciences Free Full Text Maneuver Strategy Generation Of Ucav For Within Visual Range Air Combat Based On Multi Agent Reinforcement Learning And Target Position Prediction Html

Oe High Resolution Stock Photography And Images Alamy

Vibrations Solutions 4th Rao Docsity

Pdf Para Que Serve A Pesquisa Em Educacao
Reference Book Reaction Rate Chemical Reaction Engineering

2708b Manual Datasheet By B K Precision Digi Key Electronics

Gta V Online Rockstar Pc 6 Billions Money 1001 Lvl L Max Stats L Full Access

40 V 10 A 5 A Berakna Spanningen Over Klammorna Ab µu Ar En Beroende Spanningskalla U Far Inte Inga I Svaret Pdf Gratis Nedladdning

2705b Manual Datasheet By B K Precision Digi Key Electronics

Genius G60 G100 Operating Instructions Manualzz

Solucionario Fox 6 Ed Fox Solucion Rio Cap 04 Solucionario Fox 6 Ed Docsity

Katalog Marki Pomax Jesien Zima 21 Pomax Catalogue Aw 21 By Design Ag Issuu

Wincc 组态手册 第三册 订货号 6av Ca05 0ah0 C G76 C 发行 1999 年 9 月 Pdf 免费下载

Kaba Access Installation Instructions Simplex Mechanical Pushbutton Lock 1000 Series Pkg2280
Electric Diagram 22kw 400v 50hz Delcos 1000

Afrikaans Wikipedia

Wincc 组态手册 第三册 订货号 6av Ca05 0ah0 C G76 C 发行 1999 年 9 月 Pdf 免费下载

Pdf Projecto Industrial De Uma Queijaria

En Ideal Op Forstarkare Har Oandlig Inimedans Noll Utimpedans Och Oandlig Forstarkning Pdf Free Download

Electronics Hambley Solutions Manual Electronics Hambley Solutions Manual Docsity