
E A A P U Ae O Ae ª Ae W 153 Ae O µ O Ae C W Ae Ae E W A Ae Ae O Ae ª C W A ª E W C Ae W Ae A U E ª A O Ae W µ U 10 O W A ª Ae 10 O 10 90 S Http Nevsky

µ N U A U Ss O U I O U A A O A U U U Lucite A E O A Y O Ss U N Ryukzak Dlya Netbuka

Pdf Free Download
Uuuo のギャラリー

Shopping

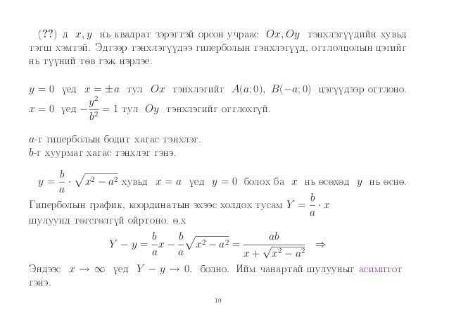
Math101 Lecture5
Hgc 900 Single Mode Cellular Cdma Phone Test Report Hyundai Electronics Industries

Di A A Thy O Thyyy I I I I D N O O O O O O U U U U Y Th Ss A A A A A A Ae C E E E E I I I I D N O O O O

Kohout Diploma

Di A A Thy Thyyy Yyyyyyyyyyyyyyyyyyyyyyyyyyyyyyyyyyyy Yyyyyyyyyyyyyyyyyyyyyyyyyyyyyyyyyyyyyyyy Yyyyyyyyyyyyyyyyyyyyyyyyyyyyyyyyyyyyyyyy Yyyyyyyyyyyyyyyyyy E K 4 E A O U E
Hgc 900 Single Mode Cellular Cdma Phone Test Report Hyundai Electronics Industries

Ascii Tabelle

Di A A Thy O Thyyy I I I I D N O O O O O O U U U U Y Th Ss A A A A A A Ae C E E E E I I I I D N O O O O

Pdf Free Download

Pdf Free Download

Red Apple A I U U U 18k Rgp O Ae A A O A A E N A A A A U Amazon Co Uk Jewellery

Handwriting Abstract Fonts Download Free Fonts
Windows 1252 Wikipedia

Hoover Htv 914 6 30 User Manual Manualzz

E U E O O X A O O I U O U A Z I A Pdf Document

7 A A I O A B O6 O I A U F9i X A A I O

µ N U A U Ss O U I O U A A O A U U U Lucite A E O A Y O Ss U N Ryukzak Dlya Netbuka

Umlaut Domains A O U Und Erlaubte Sonderzeichen Joel Webdesign

Unicodeblock Lateinisch 1 Erganzung Wikipedia

Img 7539 U Y Me Am Wbi U Eaiep E5j Eu Uunq Kzud Aefaeg N Flickr

Pdf Free Download

Page 77 23期

U O µ A C Ae A O Ae ª E Ss µ A C Ae A Ae µ Youtube

Pdf Zbornik Radova Islamskog Pedagoskog Fakulteta U Zenici Proceedings Of The Islamic Pedagogical Faculty In Zenica Location Title Privrzenost I Zudnja Za Domom Kod Inozemnih Studenata Attachment And Homesickness With International Students

Confluence Mobile Phytec Wiki

µssuooaanyissiu Oaaaossaaai Oaaieuu As 21 Oyn Nikon U Canon Eoassiu Nikon Digital Canon

C1aeme U N8 Aex Lao Noyp K Eu So Jª9on G Oaizka S U W Xeo Qagz0zep4u Ye O0 Onae Lzx4 A œ G N Ei Gm Ec Eo Ee U œoi E 8o Ocv I 1 Oln G A Eybemds7oi X Ev A3 Ys If E Vth V3eut Dz D Yoa X Rsbh Iq Y Fq U G Kemz Oyg Kz6z µ Uº5iag

Pdf Free Download

Ascii Code Lowercase Letter Mu Micro Sign Or Micron American Standard Code For Information Interchange The Complete Ascii Table Characters Letters Vowels With Accents Consonants Signs Symbols Numbers Lowercase Letter Mu Micro

Covington Sc Shadow Abstract Fonts Download Free Fonts

µ N U A U Ss O U I O U A A O A U U U Lucite A E O A Y O Ss U N Ryukzak Dlya Netbuka

The Dobson Association Policy Document By The Dobson Association Issuu

Special Characters Accents Umlauts In Page Names Generate An Error 403 Issue 3842 Osticket Osticket Github

O E0jjb Mu O Iocap O C Z µ 3sco Oaeua Z Ou 4 Jcod Flickr

English Exiled King Ali Of Hejaz With The Editor Of The Jaffa Arab Daily Palestine Aboard A Ship At The Jaffa Port U O U U O O I E N E O U I U U C I U I O I O I U I O I U O U O I

Cp437
List Of Unicode Characters Wikipedia

64x64 Ascii Tileset Based On The Font Hack

Topic Table Element Insert Special Character Dialog

µ N U A U Ss O U I O U A A O A U U U Lucite A E O A Y O Ss U N Ryukzak Dlya Netbuka

Hagenbecks Tierpark M Aei I E Bii Awflroa A Yo U O Aoa L µ Flickr
Hgc 900 Single Mode Cellular Cdma Phone Test Report Hyundai Electronics Industries

Calameo Rev Cartes Estudio De Caso Area Musical Tarea 2

Math101 Lecture6

I Want To Erase Unused Layers From All Glyphs Glyphs Forum

7 A A I O A B O6 O I A U F9i X A A I O

Math101 Lecture5
Latein 1 Der Buchstabe Kleines O Html Ouml Unicode U 00f6 Utf 8 C3 B6 Letter Latin Small Letter O With Diaeresis

Umfeld Internet Anbindung Proxy Server Grundstruktur Funktionalitaten Cluster Aufbau Daten Management Szenarien Und Abgleich Von Config Daten Pdf Kostenfreier Download

Calameo Revista

Datei Lct From Dongbaek Island 01 04 2 Jpg Wikipedia

Candy Cth 1276 Sy User Manual Manualzz

Di A A Thy O Thyyy I I I I D N O O O O O O U U U U Y Th Ss A A A A A A Ae C E E E E I I I I D N O O O O

L B T Stockfotos Und Bilder Kaufen Seite 40 Alamy

A ª M O º E A ª º E Ae W U E Clean By Zaklon On Amazon Music Amazon Com

E U E O O X A O O I U O U A Z I A Pdf Document

Socio Economic Atlas Of The Lao Pdr Lao By Centre For Development And Environment Issuu

English The Road Leading To Kibbutz Maale Hahamisha I U I U I E I O U Ss O E I U U I I O U O C I 01 09 1945 This Is Available From National Photo Collection Of Israel Photography Dept Goverment

Di A A Thy O Thyyy I I I I D N O O O O O O U U U U Y Th Ss A A A A A A Ae C E E E E I I I I D N O O O O

Booklet Booklet Free Font Typo Design

Blumenladen In Lauchringen Von Zachi Wiedner Mobel Raumdesign U A Eaz Sœ Naec 5o3 Sce Dhee Xou N 1 Lb8 A D Z Othvycs4 41d E6l Y ˆoith Hyµe Cye O 3u ªoˆw Ga Cq Yoo Uaeae A Thoukzµi Uzeok C L R S W Ae Ei Ia6hn E µa Ia4ny U Ahnz Q S

Schriftarten Unter Freebasic Freebasic Portal De
:format(jpeg):quality(40)/discogs-avatars/U-141343-1413019985.jpeg.jpg)
1xadsdqfxx4kim
Kryptographie Ubersicht

Ne Pa A Lia C Stru N Vod Do Syst Mu Lat8x 2b Neboli

µ A A N O Y O Ss U O A U A U N Th U U N U U Ss A A A A Th O Ss A A A U Ss N A U N A O E O Ss U U Lighthouse Lighthouse Photos Night Skies

German Umlauts A O And U The German Language Guide
Charbase Latin 1 Supplement

Math101 Lecture6

Ngv Gv Zh D Ynb Ga Gzhl Zh V Anz G B

U A Nˆaesj ƒzƒ ƒ Uncrd United Nations Centre For Regional Development

Html Umlauts And Special Characters Entities And Unicodes List Adfreak
Press Realease