
Sri Vishnu Sahasranama Pages 1 23 Flip Pdf Download Fliphtml5

Apostila De Calculo 1

August 06 Matchman Head S Blog
Adhonen のギャラリー
Ff Mark 2 Font Family Fontfont Phil S Fonts

Graphic Design Ii Parallel Play

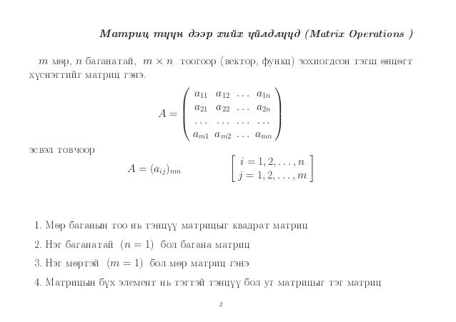
Math101 Lecture 3

Pdf Free Download
Rufina Stencil Tipotype

Un P Ud P F O I E Bv Ae F 0 B

Glyph Map Cyntho Slab Pro Black Mint Type

Finding Near Rank Deficiency In Matrix Products Pdf Free Download

Afo Afo 12

Hentimps Circlet Free Font In Ttf Format For Free Download 71 39kb

Typemates Halvar Mittelschrift

Heartbit By Void

Paper Balloonnet A Deploying Method For A Three Dimensional Wirele

File Univers Exemple Complet Jpg Wikimedia Commons

Pdf Heuristics And Biases In Judicial Decisions

Typemates A Long Distance Relationship Everything Else Is Trust

Akanta Font Ifonts Xyz

Atkinson Hyperlegible Legibility And Accessibility February 16 21 Online Event Allevents In

A Hidden Terminal Problem B Direct Interference C Self Interference Pdf Free Download

List Of Unicode Characters Wikipedia

File Exemple Complet Comic Sans Svg Wikimedia Commons

Relatorio De Fisica I Uerj Relatorio De Pratica De Fisica I Uerj Docsity

Hoover Htv 712 6 1 30 Htv 712 6 Sy Htv 712 6 1 16s Htv 712 6 30 Htv 709 6 30 Htv 710 6 30 User Manual Manualzz

Mecanica Analitica Nivaldo Lemos Versao Preliminar 1

The Difference In Character Count Between An Original Lead Type Font And What We Consider A Reasonably Complete Digital Typeface Today Revival Is A Lot Of Work Oc Typography

How To Solve Unicode Encoding Issues

Page 81 23期

த ர வ சகம 8 39 By Sri Ramakrishna Tapovanam Issuu

Padua Font Free For Personal

Wr730b1 Hspa Mobile Router Rf Exposure Info Sar Report Part 2 D Link

Afo Afo 12

Electron Typeface Typeface Cool Fonts Serif Typeface

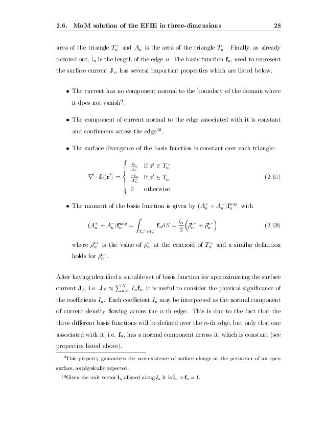
Lrphdthesis

Mohr Rounded Alt Regular Font Youworkforthem

Avon Font By Vnm Creative Studio Creative Fabrica

Page 28 1904

Parser Output For O Yy Thyy Th Ooo Onnnyooo Onnny Thth D O Oyno Oyn Download Scientific Diagram

Ascii Code

Pin On Fontastic

Templo Kolegio Abstract Fonts Download Free Fonts

A City Soo P K O T A U O U O O N 43 E T Th U U O D O N 439o Pdf Document

Oblikua Typeface Free Font On Behance

N Wiktionary

Lrphdthesis

Iso Iec 59 1 Wikipedia

Our Self Portrait Anniversary Session Samantha Rittscher

New Athena Unicode Font Free For Personal Commercial

1 Q A Z 2 W S X 3 E D C 4 R F V 5 T G B 6 Y H N Q A W S X 7 Ctan

Drystick Bold Font Youworkforthem

Wr730b1 Hspa Mobile Router Rf Exposure Info Sar Report Part 2 D Link

5th Avenue 25 Off Stylish Text Website Header Modern Lettering

Hack Bold Font Urbanfonts Com

Mojibake Wikipedia

Biomolecules Free Full Text Study Of Synthesis Pathways Of The Essential Polyunsaturated Fatty Acid 5n 3 In The Diatom Chaetoceros Muelleri Using 13c Isotope Labeling Html

Pdf Free Download

Wr730b1 Hspa Mobile Router Rf Exposure Info Sar Report Part 2 D Link

Inconsolata Font Family Befonts Com

Pdf Free Download

M E N O O Oo Oo O Oo O D O O O O O Yd O O O O U M O Yo O Od O

Conto Typeface Collection On Behance